为了加深学生对于期刊的认知,让同学们对期刊的相关知识拥有初步的了解。7月30日上午,bevitor伟德国际1946邀请山西省社会科学院副研究员、《语文研究》编辑部责任编辑、山东大学博士刘嵚在线上作题为“《语文研究》简介及对语言类期刊论文写作建议”的学术报告。报告会由bevitor伟德国际1946党总支书记史大丰主持,bevitor伟德国际1946290余名师生通过腾讯会议在线聆听本次报告。
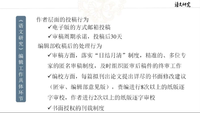
报告中,刘嵚博士从语言学类CSSCI来源期刊《语文研究》简介、办刊经验、编校流程三个方面展开,向同学们具体介绍了《语文研究》的基本情况。同时,就作者层面的投稿行为、编辑部收稿后的处理行为向同学们详细讲解了《语文研究》编辑工作的具体环节。随后,刘嵚博士从期刊责编角度对同学们进行语言类论文写作提出了三点建议,要遵守期刊发文的基本标准、注重期刊论文写作的严谨性、以及个人研究方向的确定与定向积累,并强调以学术创新为底线,使学生们对语言类论文写作有了更深的理解。报告结束后,刘嵚博士耐心解答了同学们关于文章投稿内容等方面的疑问,使同学们更加明确文章投稿要求。最后,史大丰对此次学术报告做了总结发言,对刘嵚博士的分享表示感谢,希望老师和同学们能深入研究,认真思考,学以致用,更好地完成科研工作。


通过这场报告,同学们对《语文研究》有了更深刻的理解,拓展了语言学的学习研究方向,掌握了语言类期刊论文的写作基本要求和技巧,为将来语言类期刊论文的写作打下基础。